Skip to content
首页
关于雪隆福建会馆
会馆简介
会徽
会馆章程
董事会及各委员会/小组
董事会
行政委员会
文教委员会
社会经济委员会
福利委员会
联络委员会
威镇宫观音寺
威镇宫观音寺管理委员会
义山暨骨灰阁
义山暨骨灰阁管理委员会
建筑发展暨维修委员会
产业管理与建设委员会
双福文学出版基金
双福文学出版基金委员会
青年团/雪隆福青
青年团章程
青年团理事会
妇女组
图片文史
人文
联系/Contact
下载入会申请书
Login
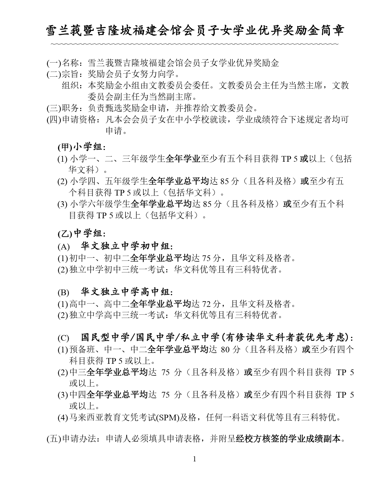
2025年会员子女学业优异奖励金简章_page-0001
By
fujianAdmin
|
Published
April 30, 2025
|
Full size is
1275 × 1650
pixels
青山灯会庆中秋新闻发布会_12092024
2025年会员子女学业优异奖励金简章_page-0002
Bookmark the
permalink
.