雪隆福建会馆秉承照顾同乡福利及推动教育的传统,2025年度会员子女中小学学业优异奖励金及华文独立中学助学金,即日起开始接受申请。
雪隆福建会馆每年颁发奖助学金,备受重视,激励会员子女及清寒子弟努力向学。本会资助品学兼优而家境贫寒之会员子女,在华文独中完成中学教育。
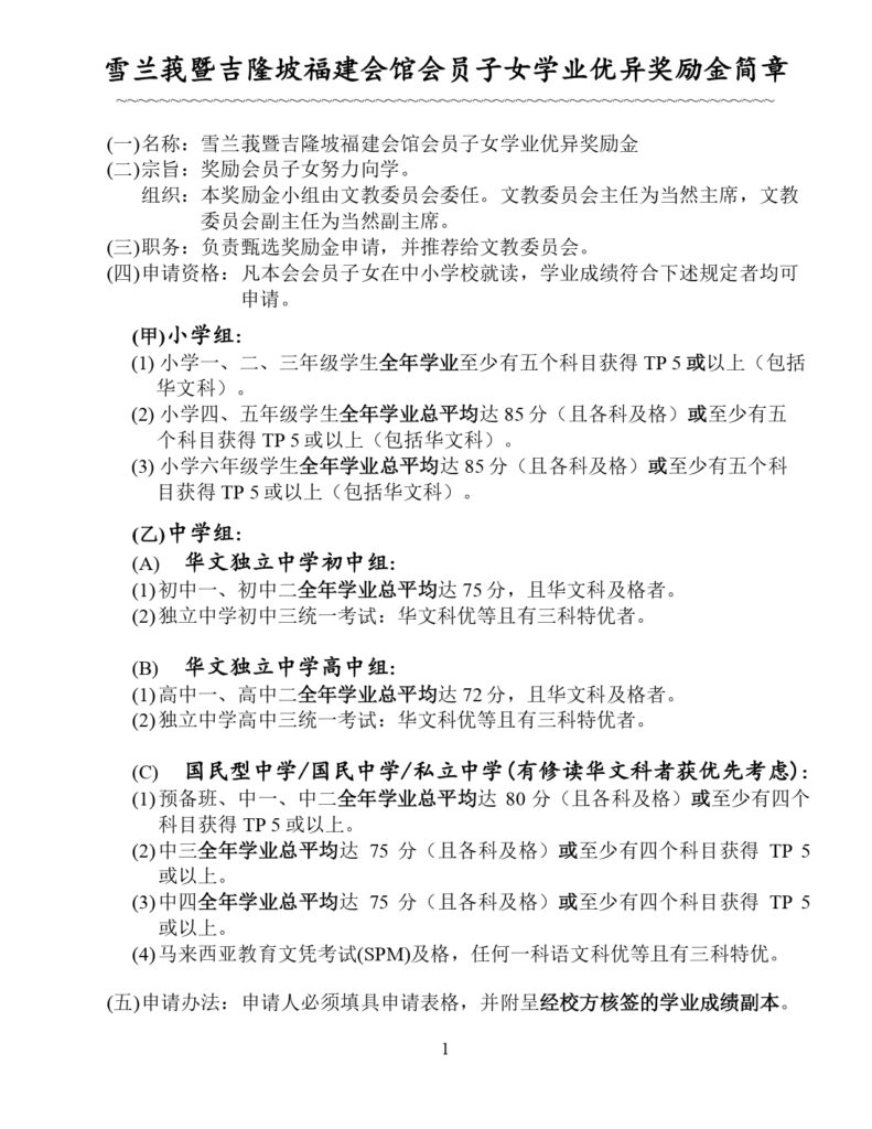
今年度的申请日期,即日开始,并将于2025年6月30日(星期一)下午5时截止。有关简章及申请表格,可在以下链接下载:
1)2025年度会员子女中小学学业优异奖励金简章:
http://www.fujian-ren.com/wp-content/uploads/2025/04/2025年会员子女学业优异奖励金简章.pdf
2) 2025年度会员子女中小学学业优异奖励金申请表格:
http://www.fujian-ren.com/wp-content/uploads/2025/04/2025年会员子女学业优异奖励金申请表格.pdf
3)2025年度华文独立中学助学金简章:
http://www.fujian-ren.com/wp-content/uploads/2025/04/2025年独中助学金简章.pdf
4)2025年度华文独立中学助学金申请表格:
http://www.fujian-ren.com/wp-content/uploads/2025/04/2025年独中助学金申请表格.pdf
若有任何询问,可联系雪隆福建会馆秘书处+60-3-2078 3530/2078 3531。
成功获得奖励金或助学金的学生,必须于指定的日期亲自出席领取。若因特殊情况不能亲自领取,必须事先通知并取得批准,否则当弃权论。




